2021-08-25 13:24:09
在手机上看
扫描二维码手机打开
幻境遗迹是灵魂潮汐手游在公测新推出的一个玩法,这个玩法在各种意义上都非常的复杂所以很多玩家还不是很了解这个玩法的详细情况吧?58免费资源小编今天就给大家带来了灵魂潮汐幻境遗迹玩法的详细情况介绍,大家快点来这里看看吧。

灵魂潮汐幻境遗迹玩法攻略
幻境遗迹是新加入的解密类玩法,通关2-6开启,无战斗元素。体力消耗恒定为30,主要奖励为情绪钥匙。
规则:开局获得40盏灯,进行4关从易到难的随机关卡。关卡内每走3步消耗一盏灯,碰到各种陷阱或怪物也会扣灯,同时会遇到各种随机事件获得各种道具。每小关获得一个宝箱,关底每剩余5盏灯可以额外领取一个宝箱。宝箱内的钥匙随主线进度增加。同时关卡难度(和BUG)也会越来越阴间。
通关2-6:每个宝箱4把钥匙
通关3-6:每个宝箱5把钥匙
通关5-6:每个宝箱6把钥匙

事件:
幻境中遇到的各种随机事件,有机会获得各种道具卡奖励。事件格会出现在关卡内的随机位置,有些位置多出的格子能够大幅降低关卡难度,也有些位置的事件你去了回来就必然要撞怪,请根据实际情况斟酌。
灵珀:
幻境中的特殊货币,在关底商人处交换道具。同时商人会回收不用的道具卡给你灵珀。目前灵珀只建议兑换【引路灯礼包·大】和【变化·骨堆】,其他的换了都是血亏。一般蓝卡能卖1个灵珀,紫卡能卖2个灵珀,也有例外。
道具卡:
效果各异的卡牌,可以在探索中给予帮助,甚至有作弊级别的卡牌。道具卡可以带入下一次冒险。请牢记:使用道具卡的最终目的是省下灯在关底换取更多宝箱,强力道具卡建议留给以后的高收益关卡中使用。
礼包类:
引路灯礼包·小/中/大:分别获得4/8/15盏灯,用于关底兑换宝箱。是最有价值的道具卡
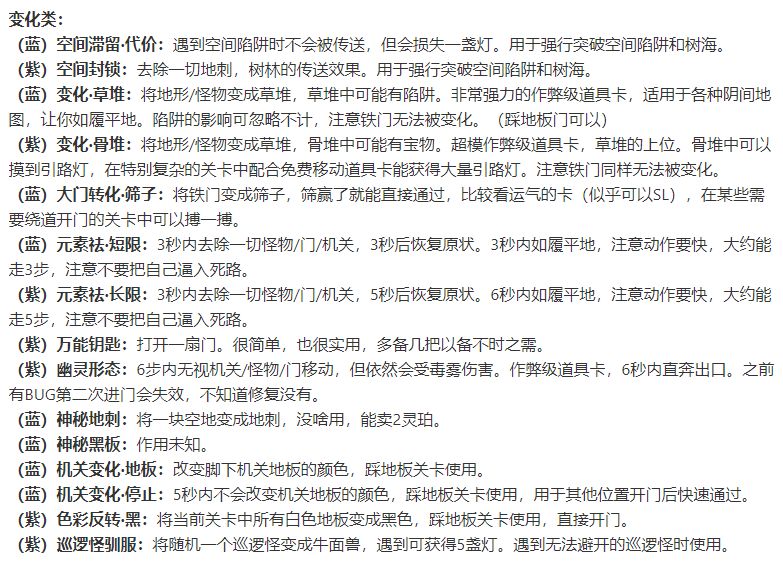
以下两部分会被吞,只能先放图了



事件:
转盘类:
“比较难的挑战”:顺时针,一个目标点,+10灯。在目标前一个点按停止。
“星云大转盘”:顺时针,三个目标点,给一张蓝卡。在目标后一个点按停止。
“幸运大转盘”:5灯/随机紫卡/随机蓝卡。在目标前一个点按停止。
“名字我忘了”:随机紫卡/随机蓝卡/特定道具。在目标后两个点按停止。
翻牌类:
都是送分题,有礼包拿盯礼包,没礼包盯紫卡。
感叹号:
奇怪的人:获得一张蓝卡
救小女孩(1):选择:拿走一盏灯/不拿。选择不拿,开启下一事件。
救小女孩(2):选择:过去看看/不去。选择过去看看,扣除三盏灯,开启下一事件。
救小女孩(3):遇见小女孩,获得15灯大礼包。
找花的少女:持有【一束鲜花】可换15灯大礼包。
宝箱类:根据关卡情况酌情决定是否去拿
小袋子:获得1-2盏灯。
千纸鹤:卡牌3选一。
小宝箱:随机蓝卡。
大宝箱:随机紫卡。
筛子类:需要看运气,不是很值得冒险绕道
“孤注一掷”:一次掷筛机会,赢得万能钥匙一把
“舒适圈”:两次掷筛机会,赢得随机紫卡
“筛子深渊”:3盏灯掷筛一次,失败后提升奖励,最多三次(4/8/15盏灯)。赌狗狂欢,建议见好就收,收益风险不成正比。
石碑挑战:
空间陷阱:不触碰空间陷阱通关,获得紫卡(空间封锁)。
无损过关:选择关卡内不损失超过0/4/10盏灯,成功过关获得卡牌和中途损失的灯。使用各种作弊卡,固定消耗不计入损失。不光有奖励,还能白嫖本关消耗。选择挑战前记得检查背包,觉得不稳就选10。
寻找剑盾:找到剑盾在终点处交付,获得元素祛除·长限。
白地板:将当前关卡所有地板变为白色,奖励色彩反转:黑。
一束花:用物品拾起可获得花,遇到小女孩可换大礼包。
拓展阅读
《灵魂潮汐》是一款二次元地下城迷宫探险卡牌手游,游戏讲述了一群特殊身份的人偶师,从魔女手中拯救即将崩坏世界的故事。
在命运的指引下,玩家成为人偶师加入组织,守护小镇,探索异世界迷宫,揭开世界崩坏的真相,一同化腐朽为神奇。
如果你还想要了解更多该游戏或其他游戏的攻略的话,赶紧来58免费资源网逛一逛吧。
相关文章
更多>>游戏推荐
精彩专题
+更多游戏排行
音游方块中文版
恐怖老奶奶1移植版
我的同事不是人付费版
兔小萌世界奇妙之旅官方版
我是一只猫模拟器去更新版
愤怒的小鸟2中文版